Microsoft caught plagiarizing graphics with AI slop — "Microsoft continvoucly morged my diagram there for sure"
A decade-old Git branching diagram was fed into a generator, resulting in a low-quality, typo-ridden mess on an official GitHub page.
All the latest news, reviews, and guides for Windows and Xbox diehards.
You are now subscribed
Your newsletter sign-up was successful
Join the club
Get full access to premium articles, exclusive features and a growing list of member rewards.
Microsoft may have just created a new term, though I doubt it would want credit for the feat. The tech giant "morged" a diagram as part of a "careless" and "blatantly amateuristic" attempt to rip off a graphic created over a decade ago.
Vincent Driessen, a software engineer, playfully claimed that Microsoft "morged" his diagram after it was discovered AI was used to poorly plagiarize a graphic.
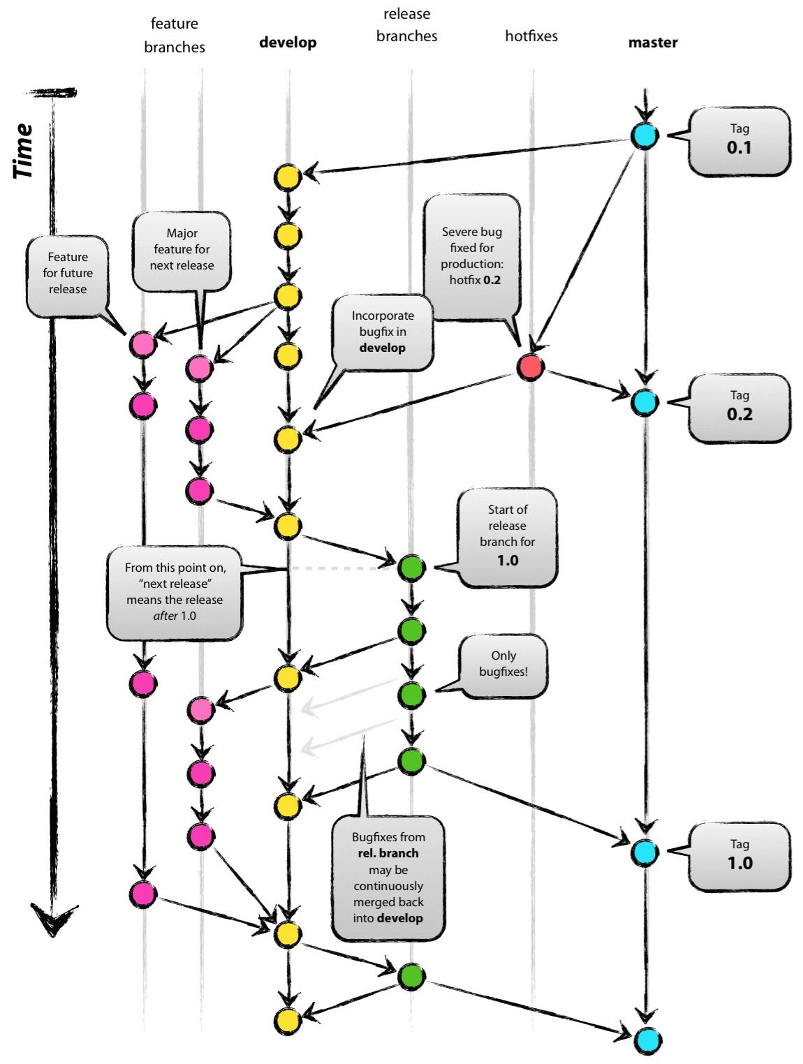
"Bugfixes from rel, branch may be continvoucly morged back into develop" read the diagram that appeared on the official GitHub page that explains GitHub Flow.
Article continues belowThat diagram has since been removed, but you can find it on the Internet Archive.
Driessen, who detailed the saga in a blog post, first shared a diagram about a Git branching model over 15 years ago. He later published the source file, allowing people to expand on the diagram.
The software engineer was happy to have the diagram reused and expanded upon and shared with attribution in blog posts, wikis, YouTube videos, and elsewhere in the name of sharing knowledge. What surprised Driessen was that Microsoft used AI to recreate a worse version of the diagram and shared that graphic without mentioning Driessen at all.
The original diagram shared by Vincent Driessen.
Image credit: Microsoft (based on original graphic by Vincent Driessen)
A diagram shared by Microsoft that appears to have been generated with AI.
Image credit: Vincent Driessen
"The AI rip-off was not just ugly. It was careless, blatantly amateuristic, and lacking any ambition, to put it gently. Microsoft unworthy," said Driessen. "The carefully crafted visual language and layout of the original, the branch colors, the lane design, the dot and bubble alignment that made the original so readable—all of it had been muddled into a laughable form. Proper AI slop."
All the latest news, reviews, and guides for Windows and Xbox diehards.
Morged is not the first AI-related slang to be connected to Microsoft. The term "Microslop" trended on social media earlier this year. Perhaps Microsoft should form a partnership with Urban Dictionary to keep track of the slang. Maybe integrate Urban Dictionary with Copilot?
AI tools often struggle with generating text. Even when given explicit instructions to include certain characters, generated text often looks janky. "Typos" are common as well, if that term can be used when typing is not involved.
Oh god yes, Microsoft continvoucly morged my diagram there for sure 😬
— @nvie.com (@nvie.com.bsky.social) 2026-02-19T16:00:24.665Z
The GitHub page's inclusion of the graphic gained traction on social media. Scott Hanselman, Vice President of Developer Community at Microsoft, replied to Driessen on Bluesky.
Hanselman stated that it appears an "overzealous vendor" created the graphic. The VP promised a post-mortem that will try to determine what happened and expressed the need for guidelines and guard rails to be put in place to prevent similar incidents in the future.
Understood. Not trying to sweep under rugs, but I also want to point out that everything is moving very fast right now and there’s 300,000 people that work here, so there’s probably be a bunch of dumb stuff happening. There’s also probably a bunch of dumb stuff happening at other companies
— @scott.hanselman.com (@scott.hanselman.com.bsky.social) 2026-02-19T16:00:24.531Z
Hanselman stuck around in the thread for a while responding to questions and comments about the situation. His last comment on the thread states that "Sometimes it’s a big systemic problem and sometimes it’s just one person who screwed up."
I agree with Driessen's statement that this situation is disappointing. The engineer said,
"I find this whole thing mostly very saddening. Not because some company used my diagram. As I said, it's been everywhere for 15 years and I've always been fine with that. What's dispiriting is the (lack of) process and care: take someone's carefully crafted work, run it through a machine to wash off the fingerprints, and ship it as your own. This isn't a case of being inspired by something and building on it. It's the opposite of that. It's taking something that worked and making it worse. Is there even a goal here beyond "generating content"?"
Driessen also highlighted that his diagram was well-known and that the ripoff was poorly made and clearly generated by AI, so people flagged it. There are many pieces of plagiarized, AI generated content that will go unnoticed.
Share your thoughts on Microsoft's use of AI
Do you view Microsoft's use of AI in this case as plagiarism? Should anything be done to prevent this type of use?
Let me know in the comments section!
Join us on Reddit at r/WindowsCentral to share your insights and discuss our latest news, reviews, and more.

Sean Endicott is a news writer and apps editor for Windows Central with 11+ years of experience. A Nottingham Trent journalism graduate, Sean has covered the industry’s arc from the Lumia era to the launch of Windows 11 and generative AI. Having started at Thrifter, he uses his expertise in price tracking to help readers find genuine hardware value.
Beyond tech news, Sean is a UK sports media pioneer. In 2017, he became one of the first to stream via smartphone and is an expert in AP Capture systems. A tech-forward coach, he was named 2024 BAFA Youth Coach of the Year. He is focused on using technology—from AI to Clipchamp—to gain a practical edge.
You must confirm your public display name before commenting
Please logout and then login again, you will then be prompted to enter your display name.
